






ARK Jetson PAB Carrier
$1,600.00
In stock, ready to ship
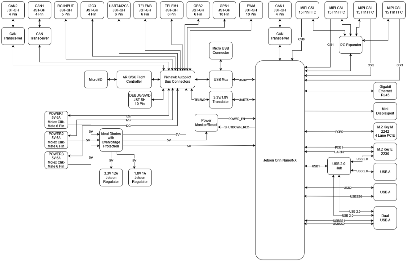
The ARK Jetson Pixhawk Autopilot Bus (PAB) Carrier is designed based on the Pixhawk Autopilot Bus open-source specification and the NVIDIA Jetson Orin NX/Nano Carrier Board. The PAB form factor allows the ARK PAB Carrier to be used with any PAB flight controller, such as the ARKV6X.
Key Features:
-
Pixhawk Autopilot Bus (PAB) Form Factor
-
Jetson Orin NX/Nano Form Factor and Connectors
- Gigabit Ethernet (RJ45)
- Quadruple MIPI CSI Camera Inputs (4x 15 Pin Raspberry Pi Cam FFC)
- Triple USB 3.0 + USB 2.0 Host Ports (3x USB A, 1.5A current limit)
- USB 2.0 Host Port (USB A, 1.0A current limit)
- USB Programming Port (Micro USB)
- M.2 Key M 2242 (PCIEx4)
- M.2 Key E 2230 (PCIEx2, USB, UART, I2S)
- Mini DisplayPort (see docs for recommended HDMI adapter)
- CAN Port (4 Pin JST-GH)
- Dual SPI Ports (7 Pin JST-GH)
- I2C Port (4 Pin JST-GH)
- I2S Port (7 Pin JST-GH)
- Debug UART Port (6 Pin JST-SH)
-
Autopilot Connectors:
- PAB Board to Board Interface (100 Pin Hirose DF40, 50 Pin Hirose DF40)
- Triple Redundant Digital Power Module Inputs (5V, 6A Max per connector, I2C power monitor support)
- Full GPS Plus Safety Switch Port (10 Pin JST-GH)
- Dual CAN Ports (2x 4 Pin JST-GH)
- Triple Telemetry Ports with Flow Control (3x 6 Pin JST-GH)
- Eight PWM Outputs (10 Pin JST-GH)
- UART/I2C Port (6 Pin JST-GH)
- RC Port (5 Pin JST-GH)
- SPI Port (11 Pin JST-GH)
- Debug Port (10 Pin JST-SH)
-
Additional Specifications:
- USA Built
- NDAA Compliant
- Power Requirements: 5V, 4A minimum (depends on usage and peripherals)
- Dimensions (without Jetson and flight controller module): 116mm x 72mm x 23mm
- Weight:
- Without Jetson and Flight Controller Modules: 80g
- With Jetson, no Heatsink or Flight Controller: 108g
- With Jetson and Heatsink, no Flight Controller: 160g
- With Jetson, Heatsink, and Flight Controller: 166g
- With Jetson, Heatsink, Flight Controller, M.2 SSD, M.2 WiFi Module: 174g
Notes:
- Requires an NVIDIA Jetson Orin Nano or Jetson Orin NX. Jetson Nano and Jetson Xavier NX are partially compatible.
- Will function as a Jetson Carrier without the flight controller.
- Requires a Pixhawk Autopilot Bus compliant flight controller, such as the ARKV6X.
Additional Information
- Weight: 80 g
- Dimensions: 11.6 × 7.2 × 2.3 cm

ARK Jetson PAB Carrier
$1,600.00
